〖量价开盘八法〗主图指标 理论基础 实战意义 无未来 通达信 源码
量价开盘八法的基础和意义
1、理论基础:是以三K组合K线战法、量价供求关系以及K线所处的波浪结构为基础,去解读是多方有利还是空方有利的一种新型的综合分析技术。
2、实战意义:学习好此项技术能让你快速准确地了解读主力的开盘意图,从而撑握一门超级短线的操盘技能,并让你能分辨出混乱的市场安危,从而进退得宜地加入到赢家的行列中来。
2024年4月1日 上证大盘十五分K 的【量价开盘法】是三红强攻盘格局。
三红强攻盘:属于强弱理论的强攻盘概念,若再出现高点过高再过高,低点同样愈走愈高,无低破低情况,红红红就是超强势格局,将收最高或相对高的位置,代表当日盘势强攻表态,需符合量价战法条件为原则。
把上证大盘再放大,大家会发现3月28日的底部2884是头肩底形态,28号那天的【量价开盘八法】是黑红红----弱不再弱即将转强格局:
量价开盘一法和二法如下:

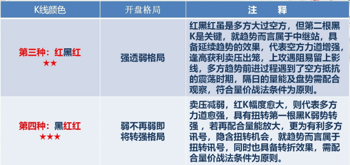
量价开盘八法之 三法和四法如下:

2024年4月第一周 上证大盘【量价开盘法】:

量价开盘八法之 五法和六法如下:

下面以个股为案例,飞南资源 于2024年4月3号的量价开盘法是 三红强攻盘:

实例:


